播种季节很快拉开序幕,而你该如何做你的设备季前检查?第二条“自动喷灌机种植季前检查注意事项”赶在开季前检查您的灌溉设备之前,如果你想为了保证设备的正常运行!在设备的运行你如果遇到一些小问题,不用担心,理解本文,可以很容易地处理!
如果您的设备无法启动或不能继续运行,检查原因很简单。如果您使用的是塔故障排除功能(可选),请参阅步骤a。如果没有,请参考步骤b。
按照程序的步骤,就可以判断是不是由于由换档引起的塔设备的停机时间。你可以决定哪些塔出了问题。
a主电源开关(MAIN DISCONNECT)被设定为“ON”(开),和压力传感器开关被设定为“OFF”(关),然后按下按钮,以检查塔。仪表塔将在那里显示是个问题。
例如:如果指针3,第三塔的和功能阻碍了它的安全开关被激活。如果指针不动,问题可能出在电路的其他地方。按照步骤2中的每个程序,很容易发现问题。
b所有以下检查应在主电源开关和通/断开关为“ON”(开)的位置,以及压力传感器开关处于“OFF”(关闭)位置。
基本型设备

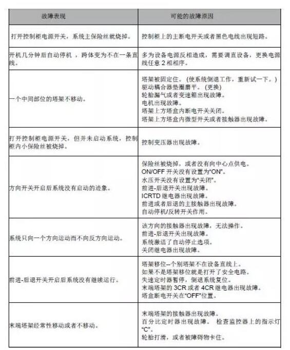
控制柜面板:

指示符:

故障排除提示:
  
遥控装置

控制柜面板说明:

故障排除提示:
 
|